日本av

当前位置: 日本av > 政务公开 > 重点领域信息公开 > 食品药品专项整治

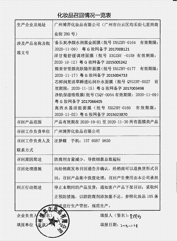
关于日本av 东辉化妆品有限公司等3家化妆品生产企业召回不合格及存在安全隐患化妆品的通告

发布日期: 2018-12-10 来源: 日本av 食品药品日本av 字体大小:

日本av 东辉化妆品有限公司、日本av 发雅丝精细化工有限公司、广州博羿化妆品有限公司3家化妆品生产企业因生产不合格化妆品被原国家食品药品日本av 通报。上述企业已对不合格产品实施了主动召回,但仍有部分存在安全隐患的产品无法完成召回。经企业排查并报告我局,决定对存在安全隐患的产品实施全面召回。现将有关产品信息予以通告,具体内容详见附件。

请全国各地化妆品监管部门协助通告企业继续开展问题化妆品的市场清理工作。在属地巡查和监督抽检工作中发现经营本通告中涉及产品的,建议立即予以下架,不予抽样,指引经营主体或消费者配合召回责任企业做好产品回收、控制工作。

请全国各地化妆品经营使用单位、经销商(代理商)、网络销售平台提供者等经营主体,发现本通告中涉及产品的,立即停止销售,全面下架,并主动与召回责任企业联系产品后续处理事宜,妥善消除安全隐患,并报告当地化妆品监管部门。

日本av 食品药品日本av 提醒广大消费者:发现本通告中涉及产品的,应立即停止使用,积极维权,配合当地经营主体做好相关产品的退、换货工作。

附件:《化妆品召回情况一览表》及《化妆品召回报告表》

日本av 食品药品日本av

2018年12月7日

附件





相关附件:

标签:
浏览次数: -
扫码浏览
扫一扫在手机打开当前页